中華民國山難救助協會中區搜救委員會
2020年單項登山訓練課程簡章
- 課程宗旨:藉由中搜登山訓練課程,讓有興趣接觸山岳的人,可以獲得基本登山知識與技能,
使得登山活動過程更安全有樂趣。
- 報名資格:室內課須年滿 18 歲以上;戶外課18歲以上未滿 20 歲者,報名時需附家長同意書
(例如:溯溪、攀岩、繩索操作、野外求生..等課程)。
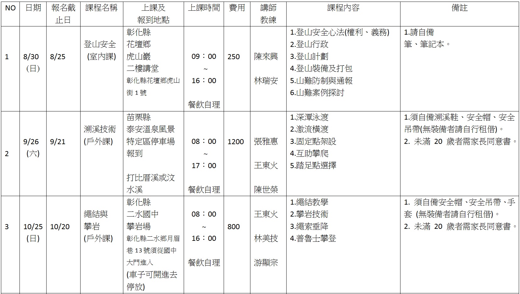
- 報名時間:即日起至各項課程報名截止日,請參見下方課程表(請早報名,額滿為止)。
- 報名方式:一律由網路報名,報名網址:https://forms.gle/WHoywApHX8FtKBD27。報名後請匯
款,並加入LINE群組,告知你姓名和帳號後五碼,謝謝!
- 報名費用:請參見下方課程表。
- 繳費方式:請匯款至:兆豐國際商業銀行 北彰化分行,銀行代碼:017,帳號:01810372000,戶名:林書晨。
網路報名及繳費完成才算報名成功。
- 聯絡電話:陳文祥0912-009945。請於晚上18:00– 21:00再打電話(重要事情才打)謝謝!
- 注意事項:退費規定。針對已繳費者:在該課程日之前12日取消,扣100元;6–11日之前扣30%;5日之內扣50%。(退費之轉帳手續費由中搜負責)。
2.本訓練室內課程統一投保旅平險100萬加3萬醫療險(保費29元),戶外課程統一投保特定險100萬加30萬醫療(保費273元)。參加者若覺得保險金額不夠,請自行再加保,尤其溯溪、攀岩、繩索操作、野外求生..等課(請自行處理)。
3.報名參加者,請掃描QR code加入「中搜登山訓練課程」LINE群組,重要訊息會公告在記事本,有問題也可以在群組詢問。




